
各有關單位:
為加快推進我市碳普惠體系建設,引導綠色低碳生活方式,根據《上海市碳普惠管理辦法(試行)》的有關規定,經專家技術論證,現發布《上海市碳普惠減排項目方法學 分布式光伏發電(SHCER01010012024I)》等六個碳普惠方法學。
附件:1.《上海市碳普惠減排項目方法學 分布式光伏發電
(SHCER01010012024I)》
2.《上海市碳普惠減排場景方法學 地面公交
(SHCER02020012024I)》
3.《上海市碳普惠減排場景方法學 軌道交通
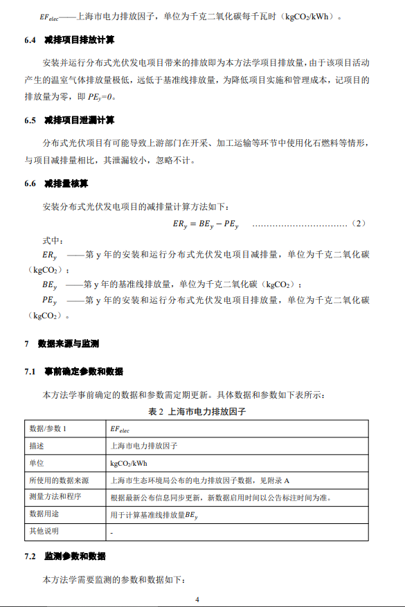
(SHCER02020022024I)》
4.《上海市碳普惠減排場景方法學 互聯網租賃自行車(SHCER02020032024I)》
5.《上海市碳普惠減排場景方法學 居民低碳用電
(SHCER02010022024II)》
6.《上海市碳普惠減排場景方法學 純電動乘用車
(SHCER02020042024II)》
上海市生態環境局
2024年3月11日

































































